CQ9传奇电子

行业动态

了解最新公司动态及行业资讯

河南省进一步加强重金属污染防控工作方案(征求意见稿)

2022-05-18 09:12:54 368 编辑:超级管理员 来源:本站

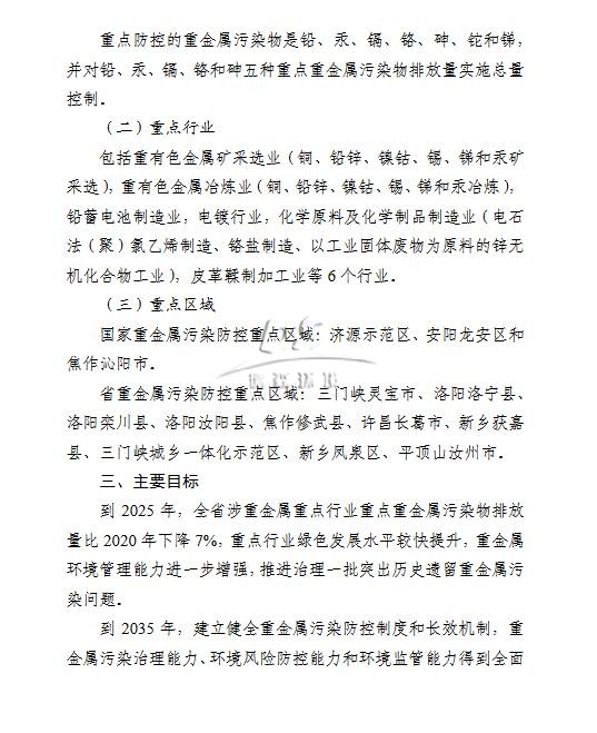
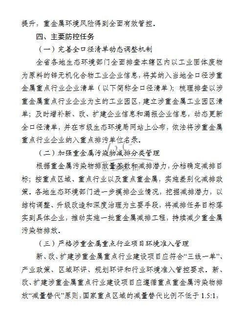
为深入打好污染防治攻坚战,进一步强化重金属污染物排放量控制,有效防控河南省涉重金属环境风险,河南组织起草了《河南省进一步加强重金属污染防控工作方案(征求意见稿)》。


30

装备制造经验

立即免费获取土壤修复方案

为用户提供及时、高效、便捷的服务

在线咨询
CQ9传奇电子环境希望与你携手,共创美好未来...
5